碳信用的可信度是自愿碳市场发展的核心。高可信度的碳信用确保了减排活动的真实性和有效性,有助于提高市场信任度和透明度,可以吸引更多投资者参与碳市场,增加市场流动性和规模,从而为减排项目提供更多资金支持,促进碳市场稳定和健康发展。同时,高质量碳信用还可以促进国际自愿碳市场的合作和互联互通,推动扩大全球共同减排。
碳信用市场暨自愿碳市场是我国实现“双碳”目标的重要政策工具,是绿色金融体系的重要组成部分。党的二十届三中全会通过的《中共中央关于进一步全面深化改革、推进中国式现代化的决定》提出,“健全碳市场交易制度、温室气体自愿减排交易制度”。自愿碳市场在为碳减排提供资金、助力实现可持续发展目标等方面发挥着重要作用。近年来,全球自愿碳市场实现了快速发展,但仍面临碳信用可信度不高的挑战。为有效探索提升我国碳信用的质量,本文梳理了国际自愿碳市场机制及经验,分析了高可信度碳信用的特点和面临的问题,并结合我国自愿碳市场发展实践提出了相关建议。
研究背景和重要意义
(一)自愿碳市场是实现双碳目标的重要手段
碳信用市场是我国实施积极应对气候变化国家战略和推动实现“双碳”目标的重要核心政策工具,也是中国碳定价的主体形式。我国自愿减排交易市场致力于在衔接国际通行规则基础上提供高质量碳信用,构建诚信、公平、透明的交易市场,是继全国碳排放权交易市场之后,我国推出的又一助力实现“双碳”目标的重要市场政策工具。两个碳市场既独立运行又互补衔接、互联互通,共同构成了全国碳市场体系。同时,相比强制碳市场,自愿碳市场涉及的范围更广,参与的经营主体更多,广大的企业、个人、政府和第三方机构、金融机构等都可以参与。从长远来看,将为优化能源结构、完善生态补偿制度,提升公众参与意识,推动我国经济社会发展全面绿色低碳转型提供新契机、注入新动力。
(二)自愿碳市场是做好绿色金融大文章的重要内容
自2016年中国人民银行等七部委发布《关于构建绿色金融体系的指导意见》以来,我国初步确立了“三大功能”“五大支柱”的绿色金融发展政策框架体系,其中第三大功能是碳价格发现功能,通过碳市场交易为排碳合理定价。2024年3月,中国人民银行等七部委印发《关于进一步强化金融支持绿色低碳发展的指导意见》,提出“做好绿色金融大文章”“推进碳排放权交易市场建设,优化碳市场定价机制”。7月,党的二十届三中全会通过的《中共中央关于进一步全面深化改革、推进中国式现代化的决定》提出,“实施支持绿色低碳发展的财税、金融、投资、价格政策和标准体系”“健全碳市场交易制度、温室气体自愿减排交易制度”。10月,中国人民银行等四部委印发《关于发挥绿色金融作用 服务美丽中国建设的意见》,强调“发挥碳市场作用”“稳步推进金融机构参与全国碳市场建设”。由此可见,作为碳市场的重要组成部分,自愿碳市场的发展是做好绿色金融大文章的重要内容。
(三)提升可信度是自愿碳市场健康发展的内在要求
碳信用的可信度是自愿碳市场发展的核心。高可信度的碳信用确保了减排活动的真实性和有效性,有助于提高市场信任度和透明度,可以吸引更多投资者参与碳市场,增加市场流动性和规模,从而为减排项目提供更多资金支持,促进碳市场稳定和健康发展。同时,高质量碳信用还可以促进国际自愿碳市场的合作和互联互通,推动扩大全球共同减排。从国际和国内发展实践来看,目前自愿碳市场规模增长受限、波动性大,最大挑战之一就是碳信用的可信度问题受到质疑。从未来趋势来看,自愿碳市场买家需求持续强劲,且更加注重碳信用质量,因此提升碳信用可信度成为自愿碳市场进一步发展的基础和关键。

碳信用概念及交易机制框架
(一)碳信用的概念及类型
碳信用是一种市场化的工具,旨在为各种主体创造减少碳排放的经济激励,其通过减少或清除碳排放的项目产生,每个碳信用相当于一吨未被排放到大气中的二氧化碳。其中,减少排放类活动包括用可再生能源替代化石燃料发电、避免毁林或防止泥炭地退化、减少工业生产过程中的碳排放等;清除排放类活动包括生物清除(如植树造林、土壤固碳、泥炭地恢复)和工程清除(碳捕捉与封存)。
(二)碳信用的形成及交易
减排活动通过相关机制标准或规则、方法学进行开发,经过独立第三方机构的审定、核查和核证流程,签发形成减排指标。碳信用通过自愿碳市场(VCM)上交易,碳排放主体可购买碳信用抵消(Offsetting)部分碳排放,以帮助实现碳减排目标。
国际自愿碳市场发展及借鉴
(一)国际自愿碳市场发展
自1997年,全球气候大会《京都议定书》确定清洁发展机制(CDM)后,全球开始了最早、规模最大的自愿减排机制,同时欧盟碳市场(EU ETS)允许企业通过购买碳信用以部分履行其强制减排义务,在政策机制激励下,2004年至2012年全球自愿碳市场经历了一个繁荣发展的阶段。2013年,EU ETS限制可抵消的碳信用,自愿碳市场交易受到影响,2021年受中国启动全国碳配额市场以及更多企业宣布净零计划等多重因素影响,全球自愿碳市场规模迅速增长到20亿美元,然而,随后2023年自愿碳市场下降明显,其中碳信用可信度问题成为影响市场波动的主要因素之一。(见图)
总体来看,目前全球碳市场呈现以下特点:一是市场增长迅速,空间巨大。据生态系统市场(EP)估算,截至2023年底,全球碳信用累计签发量达41亿吨,注销量达9.8亿吨,其中2021年自愿碳市场规模最大时较2018年增加5倍以上。未来由于更多企业特别是石油、天然气公司及航空业对碳信用的需求将持续增长,全球自愿碳市场潜力巨大。
二是总体规模仍较小,价格偏低。从2021年交易最高点来看,全球强制碳市场的交易量达到了8500亿美元,而自愿碳市场的交易总额仅略高于20亿美元。2023年自愿碳市场价格平均为6.23美元/吨,同期欧盟碳市场(ETS)平均碳价为85.32欧元/吨。
(二)国际自愿减排政策机制
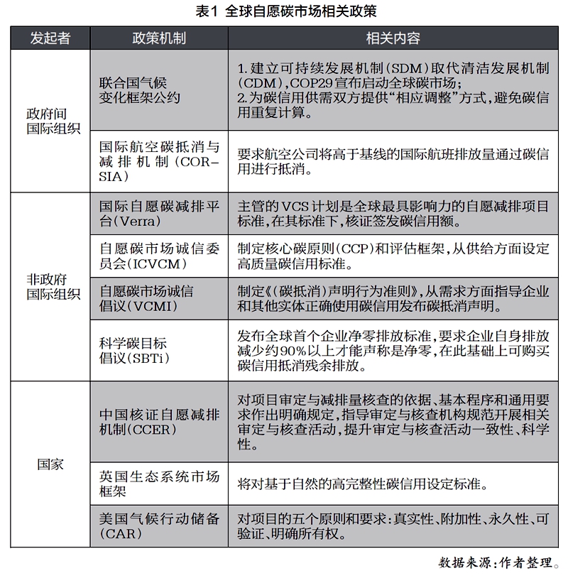
目前,国际上自愿减排市场存在种类繁多的机制标准和规则体系,呈现分散和多元化特点。从发起管理者来看,包括政府间国际组织、非政府国际组织及国家等三种类型。政府间国际组织层面,主要是《联合国气候变化框架公约》下建立的清洁发展机制(CDM),近期第二十九次缔约方大会(COP29)就第6.4条的碳信用标准达成共识,推动全球碳信用交易机制逐步趋向一体化。国际民航组织推动建立的国际航空碳抵消和减排交易机制(CORSIA);非政府第三方国际机构方面如国际自愿碳减排平台(VERRA)等,目前占据主导地位。同时,全球高质量自愿碳市场理事会(ICVCM)成立后,推出了旨在全球形成高质量碳信用的统一标准CCP;国家层面如中国核证自愿减排机制(CCER)、美国气候行动储备(CAR)等。从机制内容看,从碳信用的供给、需求及交易等方面提出建议和要求,重点对提高碳信用可信度进行规定。总体来看,目前多数政策和标准不完善,且未形成强制约束。(见表1)

(三)提高碳信用可信度的经验借鉴
目前各机制下,对碳信用可信度进行了重点规定,虽然未有统一的定义,但普遍的观点认为,高可信度的碳信用核心在于确保减排活动的额外性、永久性和真实性。为提升碳信用可信度,通过国际经验可得到以下启示借鉴:一是建立统一严格的标准和方法学,确保各个环节都有章可循。例如,自愿碳市场诚信委员会(ICVCM)发布的《核心碳原则》,从治理、排放影响、可持续发展三个维度,制定了十项基本原则,为提升可信度提供了全球基准。二是强化监管和审核机制,包括整体项目管理、透明度和利益相关方咨询以及完善的第三方审定核证等。例如,国际核证减排标准(VCS)等机制对碳信用项目的审核涵盖项目设计、实施、检测等环节。2024年5月,美国发布了关于自愿碳市场的政策声明和原则,联邦执法力度也在加强,将把碳信用视作其他商品一样,授权商品期货交易委员会和司法部来确保市场规范运作。三是准确的减排量核算。运用先进、科学的监测技术和方法精确测量,具有完善的数据管理系统记录数据,同时防止双重计算。四是有助于实现可持续发展目标。高质量碳信用应为项目所在地社区和居民带来福祉,有助于促进基于自然的气候解决方案的推广,并能为落实国家自主贡献目标赋能等。(见表2)

我国碳信用市场发展历程及面临的挑战
(一)我国自愿碳市场发展历程
我国于2004年开始参与联合国清洁发展机制(CDM),据统计,2005年至2011年期间,我国共批准了3000多个CDM机制相关的清洁发展项目,主要覆盖风能、水电、生物质能、甲烷减排、太阳能等领域。2014年,我国建立了碳信用机制(CCER),随后上线“自愿减排交易信息平台”,CCER开始进入交易阶段。2017年,由于温室气体自愿减排量交易小、个别项目不够规范等问题,CCER项目备案暂停,仅存量CCER可继续参与交易。
2023年,生态环境部和市场监管总局联合发布《温室气体自愿减排交易管理办法(试行)》,公布首批4个新方法学,包括造林碳汇、并网光热发电、并网海上风力发电以及红树林营造。2024年1月,正式启动全国温室气体自愿减排交易市场,形成了包括全国自愿减排交易市场为主导、地方碳普惠机制作为补充的多元碳信用市场体系,并与全国碳排放权交易市场共同构成了“强制碳配额+自愿碳减排”两个相互关联的碳市场体系。各试点碳市场开展了基于小微企业、社区家庭和个人等面向公众的地方碳信用即碳普惠机制,如广东碳普惠制核证减排量(PHCER)、广州碳普惠自愿减排量(GZCER),可用于地方碳市场履约。深圳推动与对口地区及港澳地区合作,共建与联通碳普惠机制,并开展跨区域交易。
(二)碳信用可信度面临的问题
我国CCER重启核心工作是高质量碳信用体系建设。但由于目前尚处于起步阶段,发展中存在着法律不健全、机制标准不完善、核算监测体系有待提升、项目的真实有效性判定难、监管尚需加强等问题。
一是法律制度层面:碳信用交易法律体系不完善。我国涉碳排放权交易立法刚刚起步,先后制定实施了《碳排放权交易管理暂行条例》《温室气体自愿减排交易管理办法(试行)》等法规、规章以及规范性文件,但整体法律体系仍有待完善,且部分规定较为原则性,缺乏具体的实施细则和操作规范。例如,对于碳配额和碳信用的法律属性尚未在法律层面进行明确界定,导致在司法实践中可能出现争议。同时,不同法规制度之间的衔接还不够紧密,存在一些模糊地带。
二是标准机制层面:自愿减排标准和方法学亟须健全。目前,我国仅发布四个领域方法学,适用对象有限,范围亟待拓展。同时,目前的方法学和标准未能有效体现其他非碳社会经济效益,如改善生态环境、促进当地经济发展等。
三是数据基础层面:数据质量有待提升。从数据监测的可靠性来看,碳排放数据监测分为测量法和核算法,我国碳排放监测开展较晚,目前只有极少数的企业安装在线排放监测系统,虽然我国已搭建了碳核算报告的基本框架,但碳排放数据横向纵向可比性和统计核算能力还有待提升。从数据监管来看,由于企业的逐利性容易催生数据篡改、造假等问题,同时我国第三方核查机构的独立性监管不足,若核查机构与被核查企业存在利益关联,难以保证核查的公正性。
四是项目准确评估层面:额外性、持久性、真实性判定难。额外性(Additionality)、持久性和真实性是高可信度碳信用的核心。现实中,存在着三大困难。一是额外性判定难。“额外性”是指如果没有碳信用产生的资金支持,这些项目就无法实施、减排就不会发生。定义并论证不同类型项目的额外性存在很大难度,需要测算相当于基准值的减排量,而基准值基于较多假设,细分场景众多且高度专业性,难以准确测算。二是持久性方面存在逆转风险。永久减排是确保实现预期气候目标的关键。通过碳捕捉封存等清除手段去除二氧化碳的持久度较高,但植树造林等生物清除手段的持久性通常较低,可能会因环境变化(干旱、火灾、病虫害)或砍伐森林而有逆转风险。三是真实性测量难。例如,项目去除二氧化碳需要足够长的时间(如生物减排项目),但一些企业在项目减排完全实现前可能就已声明抵消了碳排放。
五是市场价格层面:市场规模和价格影响碳信用质量。较大的市场规模、高流动性和合理的碳价格,可提高碳信用的市场价值,吸引更多的资金和专业管理工具,增强碳信用市场的稳定性,促进提升碳信用的可信度。而当前无论全球市场和国内市场,其市场规模、流动性和价格水平均偏低,会对碳信用项目开发的收益产生影响,降低碳信用项目开发积极性,减少开发者在监测和验证方面的投入,对碳信用可信度产生负面影响。
政策建议
(一)健全法治,建立科学的碳信用交易法律制度体系
加快碳排放权交易法律制度体系建设,明确碳排放权和碳信用的法律属性、交易主体权利义务、交易规则、监督管理、法律责任等核心问题,增强法律的权威性和执行力,为碳信用交易提供法治保障。借鉴国际碳信用交易条约协定及相关国家立法成功经验,加强与国内环境保护法、能源法、金融法等相关法律的衔接。建立健全碳排放统计核算体系、产品碳标识认证制度、产品碳足迹管理体系,进一步完善碳市场交易制度、温室气体自愿减排交易制度等。
(二)对标国际,健全完善自愿碳市场标准体系
当前,全球碳市场的启动,特别是《巴黎协定》第六条第四款两项碳信用标准的确定,为我国自愿碳市场的国际化提供了重要契机。建议一是结合相关国际规则,加快建立完善适合我国国情的高质量碳信用评级标准,加快丰富更多拓展领域项目开发方法学,特别是国际上非常重视的碳清除和捕集等负碳技术相关的高质量碳信用标准。推动部分CCER进入国际碳市场履约,加强多边和双边合作,不断提高我国碳信用市场国际化程度。二是鼓励各地探索富有地方特色的碳普惠减排机制和标准,引导激励广大公众更广泛地参与绿色低碳行动。
(三)夯实基础,构建碳信用信息披露和监测体系
不断提升碳信用的真实性、可测性。一是形成自愿减排项目和碳信用信息数据库,定期维护和管理;二是规范碳信用监测和审核标准,避免因监测技术和仪器的空间尺度和精度差异造成的数据质量问题;三是制定相应调整方案,提高碳信用登记交易的透明度,避免碳信用的重复计算和声明,指导企业购买碳信用时进行相应调整。
(四)完善机制,推动自愿碳市场发展
防止市场操纵和欺诈行为的发生。一是加强监管机制建设,强化对审定和核查机构的监管,防止出现弄虚作假的情况,严格审定和核查CCER项目,加强信息披露,确保减排活动的真实性和准确性;二是加强对市场参与者的培训和教育,提高市场的透明度和公正性;三是积极应用数字技术服务碳信用市场,提高市场质量及效率;四是建立完善CCER价格形成机制,充分反映减排项目的成本和市场对其价值的认可,激励更多的企业和投资者参与碳市场,推动减排项目的实施。
(五)注重提升碳信用的多重效益
不仅关注碳减排效益,更关注《巴黎协定》提出的森林“非碳效益”,如生物多样性保护、促进社区发展等,通过创新方法学体系,将生态产品富集地区的产品开发出来并实现交易,以践行“绿水青山就是金山银山”理念,积极落实国家推行的生态产品价值实现机制,同时为探索《联合国气候变化框架公约》和《生物多样性公约》协同履约市场化路径的创新提供实践样本,贡献中国智慧。
(课题组组长:王兆东;执笔人:秦亚丽;课题组成员:马宝霞、王洁、刘涛、张思思、姚瑞娜、吴岩、任建庆)
主要参考文献:
①刘志,梅德文,戴璟.全球碳信用发展报告(2022)[M].北京:清华大学出版社,2024.
②中华人民共和国生态环境部.全国碳市场发展报告[e].2024.
③陈波.高质量碳信用发展趋势与建议[N].气候政策与绿色金融.2024-4.
④曹明德,刘明明,崔金星等.中国碳排放交易法制制度研究[M].北京:中国政法大学出版社,2016.
⑤朱伯玉.低碳发展立法研究[M].北京:人民出版社,2020.
⑥黄明,宾辉,陆冰清,王宇露.碳排放权交易管理办法(试行)及相关规则析义[M].上海:上海社会科学院出版社,2022.
⑦王晓东,冯伟,赵世琦.自愿碳市场运行机制现状、面临的挑战及机遇[N].山西市场导报.2024-8-13.
⑧中国节能协会碳中和专委会.2020—2022年度中国碳市场行业发展报告[e].2024.
⑨吴明华.MGF观点|自愿碳市场诚信委员会与其核心碳原则——ICVCM & CCPs[R]北大国发院《气候政策与绿色金融》季报第七期.
文章搜索