一、场景介绍
台州市交通运输从业资格事项“信立批”系统(信立批有别于信易批,是信易+办理模式的升级版,实现了信用+审批更高效的即时办理,免等待办理模式),是台州市交通运输局在全国首创的交通运输领域高频审批事项数字化改革项目,通过数字化和信用双赋能,实现了出租车、客货运驾驶员从业资格证申请、换证、注销等9个事项“智能秒批”,系统上线以来,已办结交通运输从业资格事项15000余件,平均办件时间从20个小时下降至“零等待”,全过程7*24无休办理,获得广大群众的一致点赞,并被各级媒体报道。
二、主要做法
(一)挂钩信用积分,进行自动分类识别
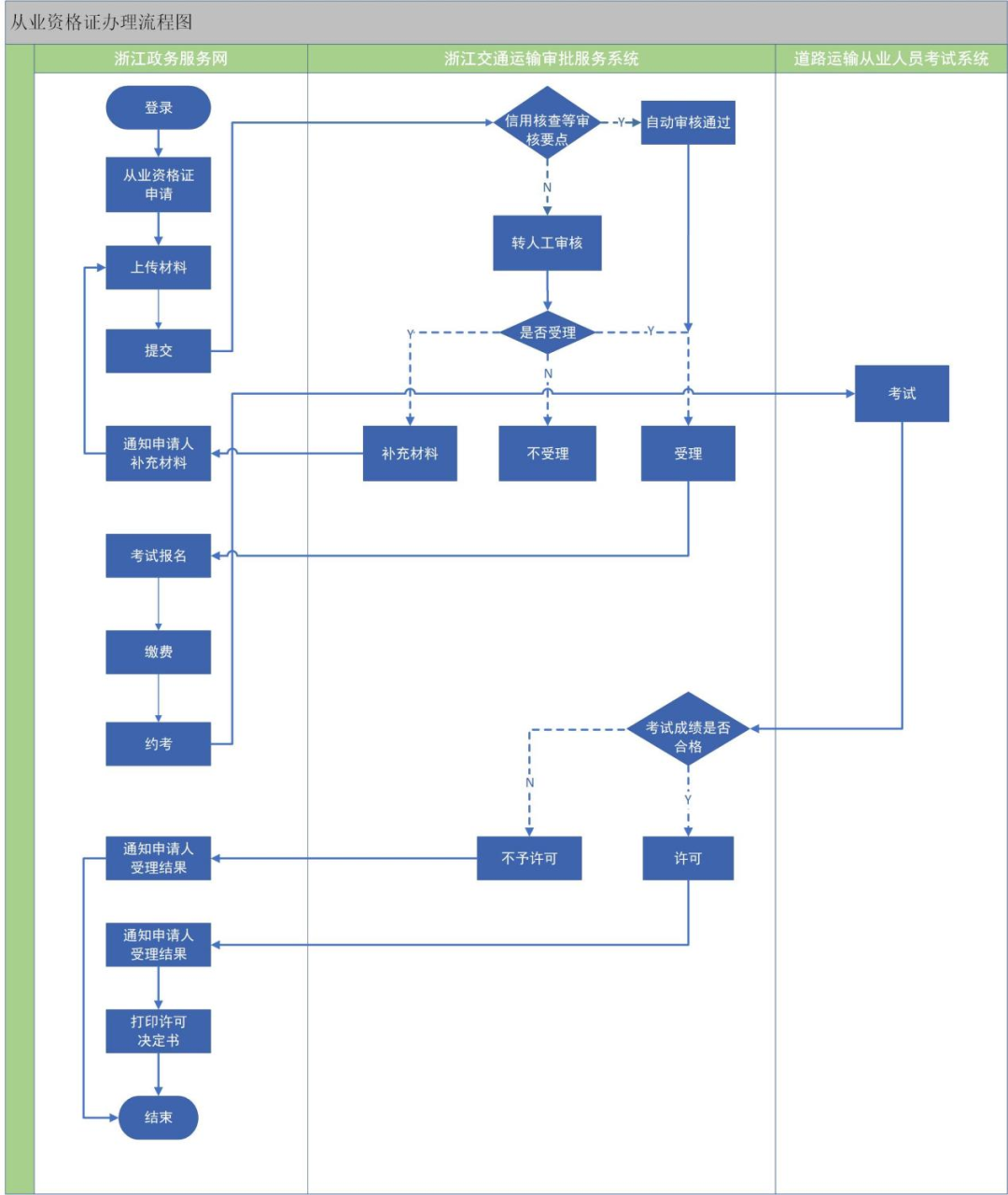
台州已出台个人信用“和合分”,该个人信用分是台州市信用中心依托台州市公共信用信息平台及省大数据平台中个人信用数据,通过模型计算得出反映个人信用状况的分数,“和合分”评价模型覆盖身份特质、遵纪守法、商业用信、生活用信和社会贡献五大维度,经过多轮内、外部专家评审,通过科学的统计综合评价模型计算得出。分数采用千分制,满分1000分,划分为信用不良(0-599分)、信用中等(600-649分)、信用良好(650-749分)、信用优秀(750-799分)、信用极优(800-1000分)5个等级。“和合分”通过各种途径,重点在公共服务领域,为讲诚信的市民带来看得见的实惠,如医疗健康领域的预约挂号和先诊疗后付费服务、图书借阅领域的市图书馆免证免押金和借阅权限提升服务、科技馆游览领域的市科技馆免登记入馆和赠票服务、景区游览领域的台州文旅畅游卡发放活动等。但信用分的应用场景有限,群众知晓度不高、推广存在难度。因此,台州市交通运输局和市信用办合作,量化个人信用,充分发挥信用建设在交通行业中的保障作用。通过数字化改造运政系统,接入个人“和合分”的数据,将“信立批”系统与个人信用数据库绑定,发挥个人信用分在行政审批环节的“前置审查”作用,让“看不见”的个人信用转变为“看得见”的办事时效,提升交通行业就业质量。在受理从业资格证事项时,快速对申请人的信用积分进行信用研判分级,对于个人信用分超过600分,及信用中等以上的办事群众,采取无人自动审批模式,同时对这部分的办件,后台审核人员会在档案整理时对材料进行再次核对,确保不会出现错批误批情形;对于信用分低于600分即信用不良的办事群众,转入传统的人工审核模式,不享受便捷服务。

(二)打通数据壁垒,实现多跨协同审查。道路运输从业资格证类事项为交通政务服务事项中的最高频事项,办件量最大,台州市一年办件量约2万件,虽大多事项已为即办事项(即工作日内受理后24小时内办结),但由于审批人员紧缺,往往造成办件堆积无法及时受理的情况,特别是遇周末或节假日,实际办理时效也会随之顺延,极大影响群众的体验感、获得感,且从业资格事项往往需要交通部门审查申请群众的驾驶记录和犯罪记录等信息,该信息以往需要群众自行去公安部门打印证明资料,或者通过部门间协同人工手动核查,无法实现即时办结。“信立批”系统通过与公安交警、治安等部门的数据共享,比对核查本地驾驶员无暴力犯罪记录、无吸毒记录、无交通肇事犯罪记录、无危险驾驶犯罪记录、无饮酒后驾驶记录、最近连续3个记分周期内没有记满12分记录等6项背景资料,将本地驾驶员背景审查由人工审核改为数据库自动核查。审查时间由原先的近5个小时缩短至目前的15分钟以内。

(三)系统代跑代批,确保审批阳光透明。传统的从业资格证审核为人工审核相关材料,人工审核存在两方面问题,一是客观上的疏忽,比如说对个别字段输入存在差错,或有些审核要点审核不到位等问题;二是主观上的廉政问题,比如说对审批材料真实性、完整性把关不严,或人为放宽审核条件、对重大疑点,故意隐瞒等问题。“信立批”以“数据代跑、系统代批”代替人工审核,以数字化员工代替传统人工,推动政务流程再造,政府管理体制变革,通过将现行法律法规、政策制度和审批条件转化成系统运行程序,在确认个人身份信息、驾驶证信息、背景审查材料等信息符合审批条件后,自动审批通过,生成电子证照,实现从业资格事项审批“刚性管理”,有效减少人工干预环节,有效规避权力寻租,推动审批全流程在“阳光下运行”。

三、应用成效
一是创造了一种新模式。台州市交通运输局全国首创的信立批系统,创新交通高频事项“数字+信用+政务服务”审批新模式,通过数字化和信用双赋能,助推交通审批条线规范化、数字化高质量发展。虽然台州市交通运输局目前应用的信用分是公共信用分,但是这开创了一种信用在交通审批端应用的新模式,让“看不见”的个人信用转变为“看得见”的办事时效,实现了信用在审批端的“有价”,可以更好地引导交通从业人员珍惜个人信用,维护个人信用。同时,在下阶段台州市交通运输局准备开始接入从业资格人员的行业信用数据,在办理换证等业务时实现便捷办理,并将从业人员的从业信用数据推送给信用办,接入个人公共信用领域,实现双向互通。
二是通过小切口实现了大实惠。通过改造已有的审批系统,仅用50万左右的资金,使得全市7万多名交通从业人员获益。自去年2月份上线以来,至今已办结交通运输从业资格事项15000余件,其中有5000多名信用分600分以上的群众,通过了该系统自动审批。总的来说,该系统实现了从业资格证审批事项的“更快、更高、更强”的变革:更快指的是速度更快,等待时限从原先的近20小时,下降到目前基本“零等待”,大幅提升了群众办事效率,取得了实实在在的大实惠;更高指的是正确率更高,原先人工审核会或多或少存在把关不严或者疏忽的情况,造成部分字段输入存在差错,“信立批”完成的5000余个办件,经核查未发现字段错误等情况,正确率达到100%;更强指的是推广力更强,改变了以往交通从业人员对个人信用分知晓率不高的情况,使得信用观念、信用分在交通从业人员中实现了有效渗透和强力推广。
三是打造了台州交通“网上办理、受理零窗口,信息共享、材料零提交,自动比对、审批零人工,秒批秒办、群众零等待,主动送达、领证零跑腿,无人干预、规则零弹性”的“陆零”审批新品牌,“陆零”品牌诠释了台州市交通运输局承担的是陆路交通审批职能(台州单设港航局承担水上交通的审批),大写的“60”也代表台州市交通运输局现阶段对即办件60分钟内办结,远期实现60秒办结的承诺。
(来源:浙江省台州市交通运输局)
文章搜索