近期,交通运输部发布消息称,在开展相关工作时发现23家公路建设从业企业涉嫌弄虚作假,经向相关省级交通运输主管部门核实,上述23家企业弄虚作假失信行为属实。根据有关规定,处理意见如下。
一、违规情况
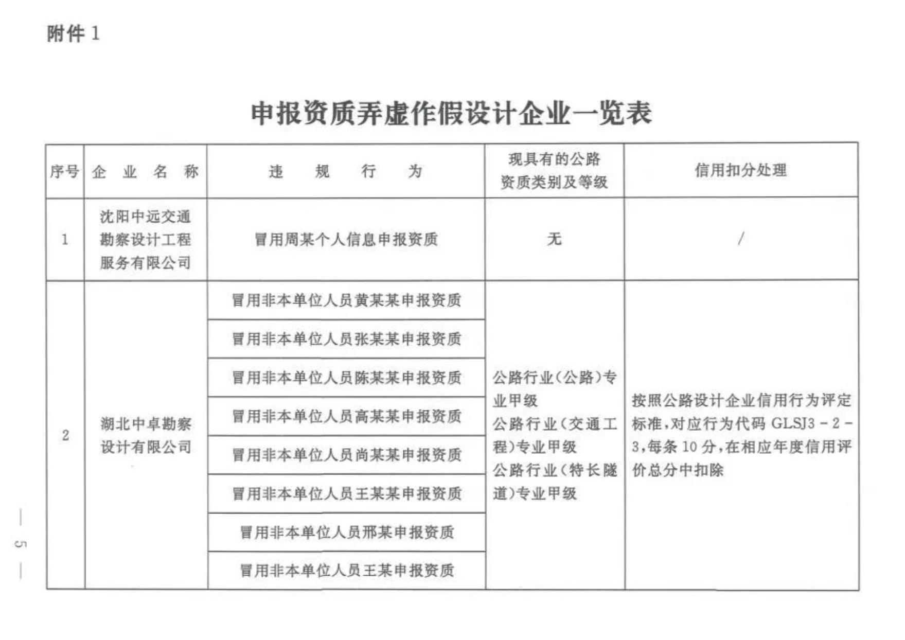
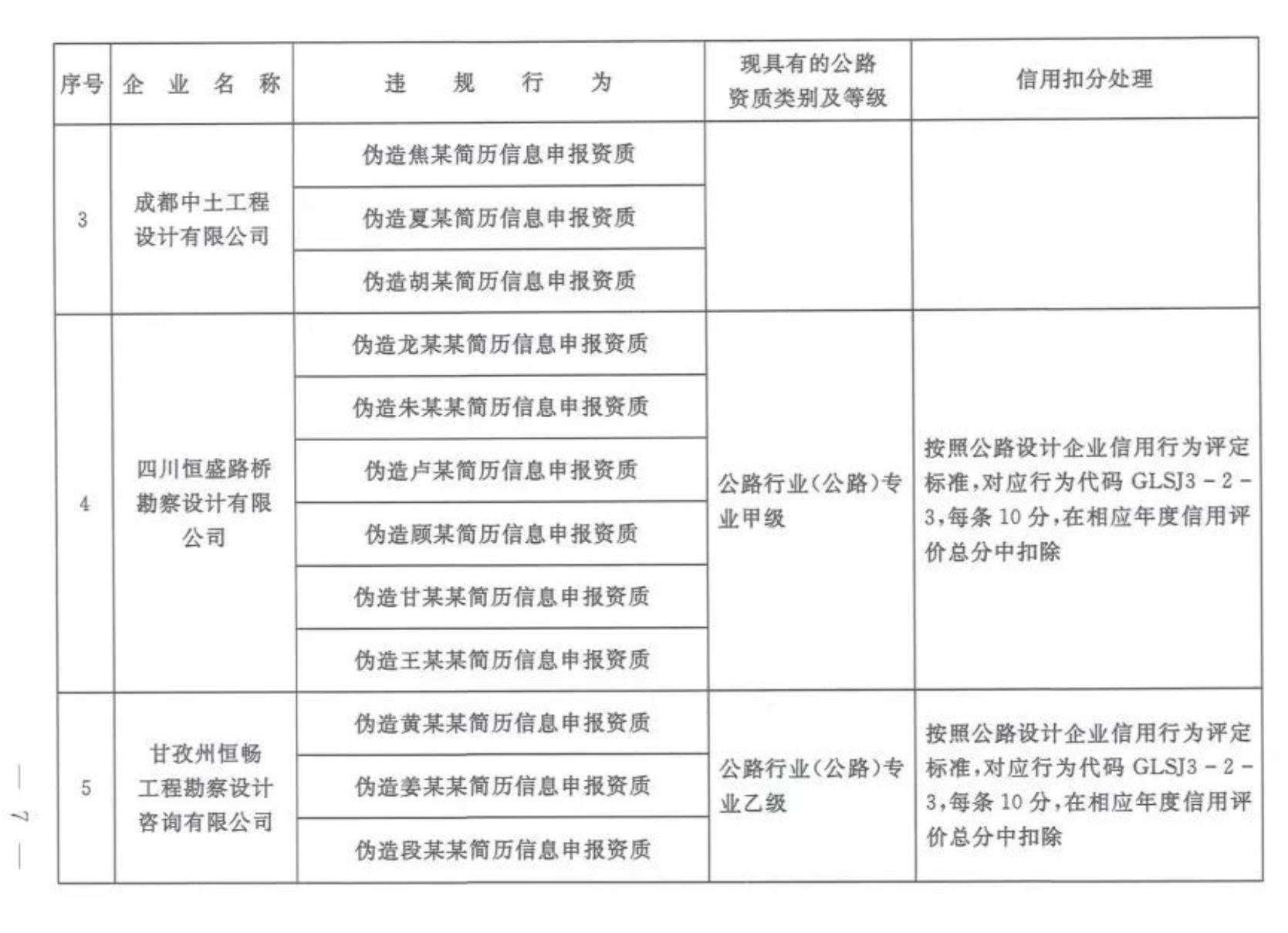
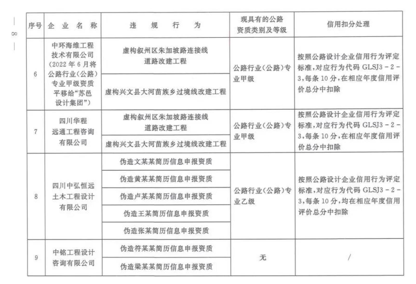
(一)资质申报弄虚作假行为。
9家设计企业在资质申报过程中存在伪造人员信息、冒用他人信息、虚构业绩等弄虚作假行为。





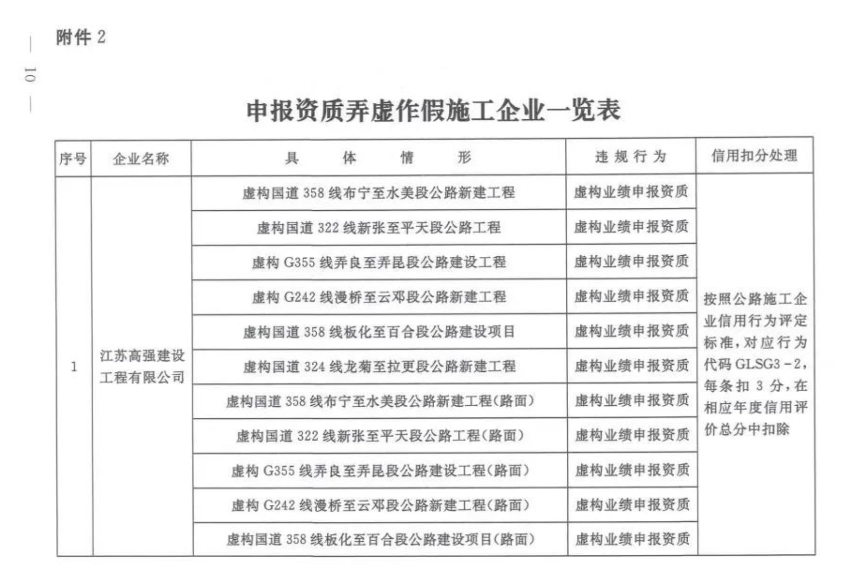
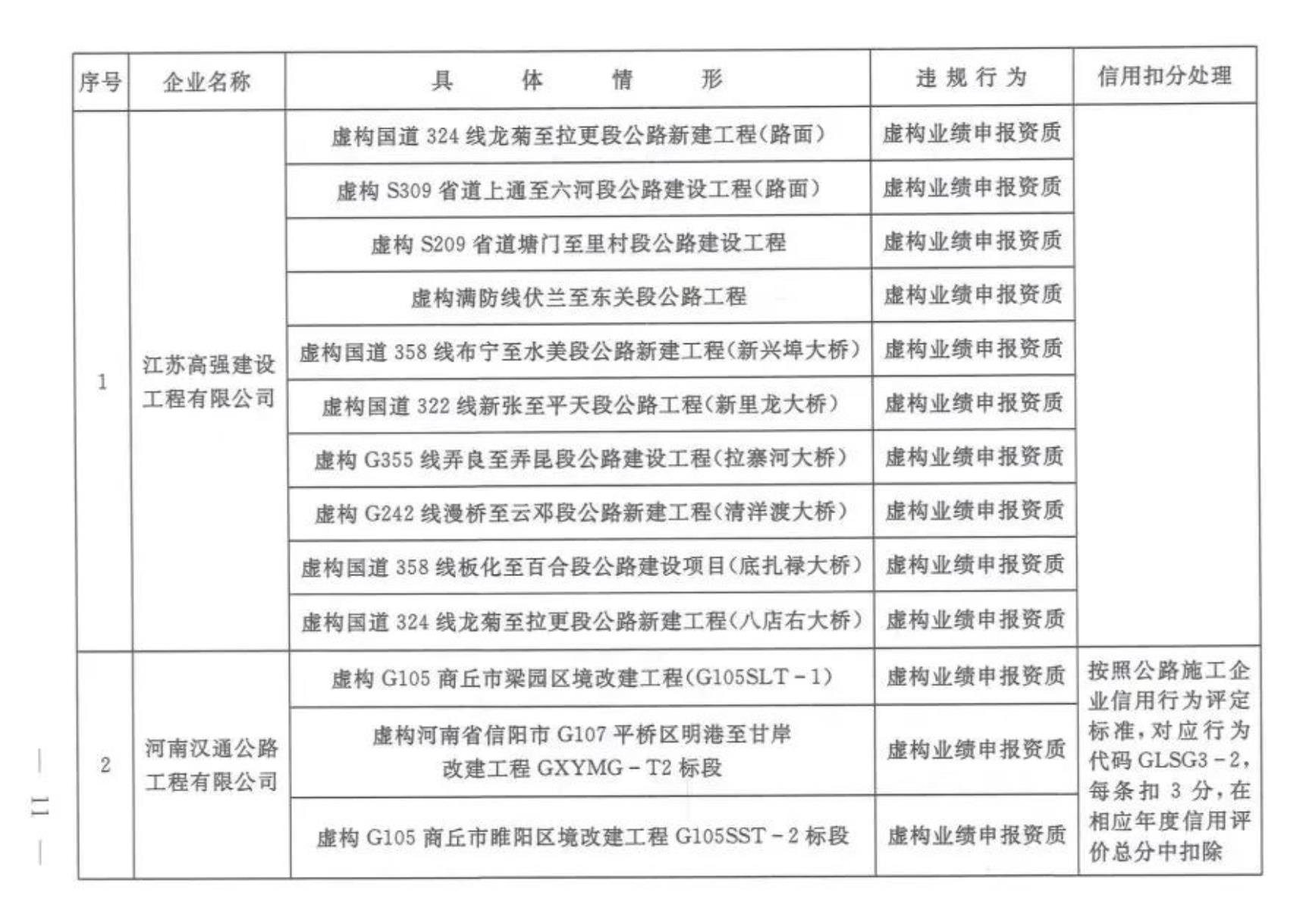
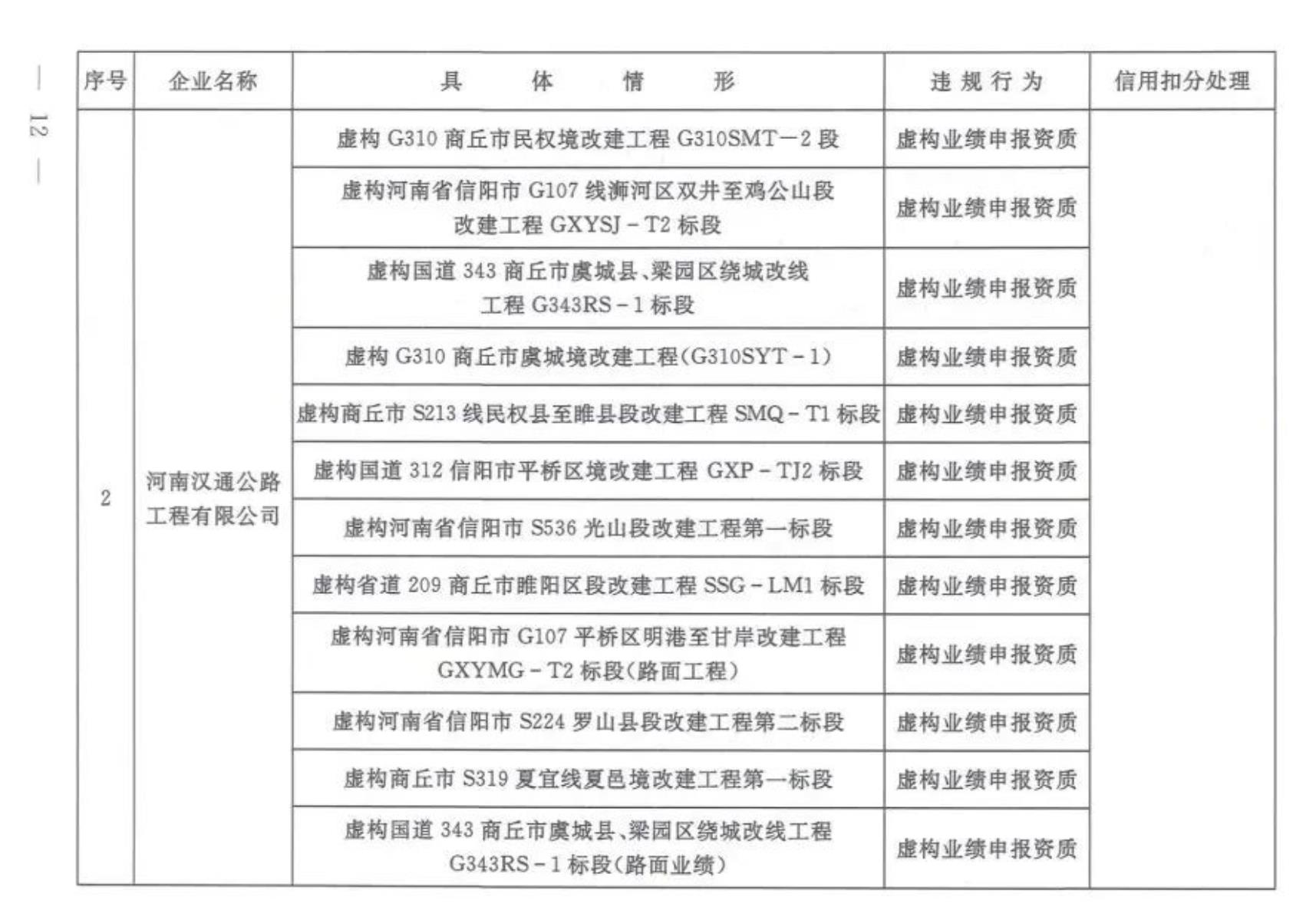
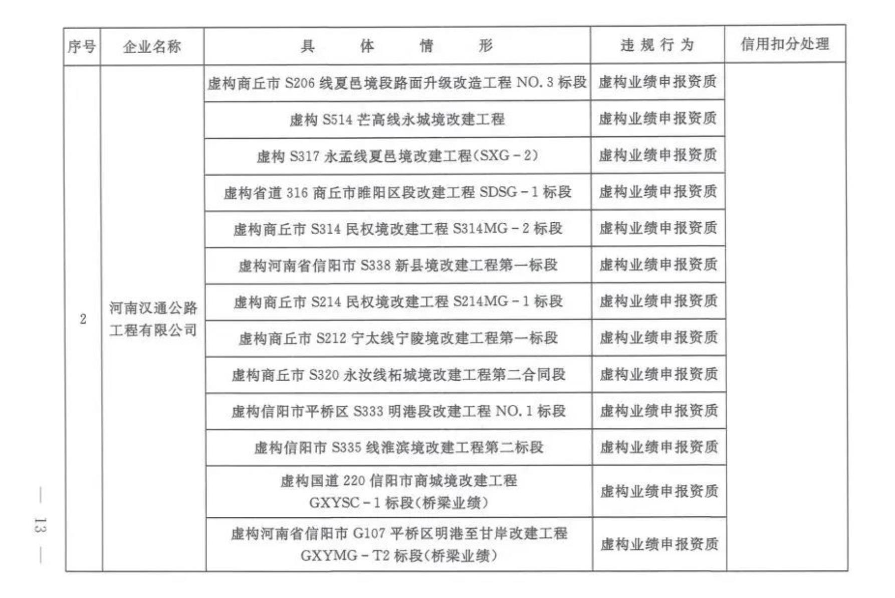
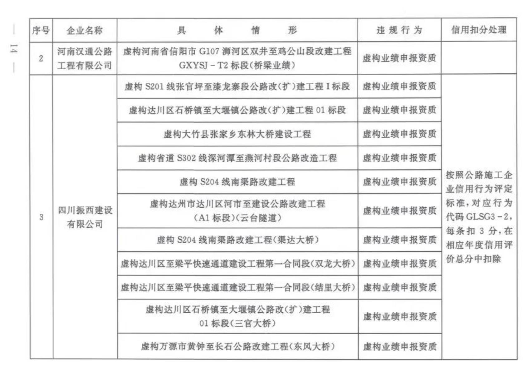
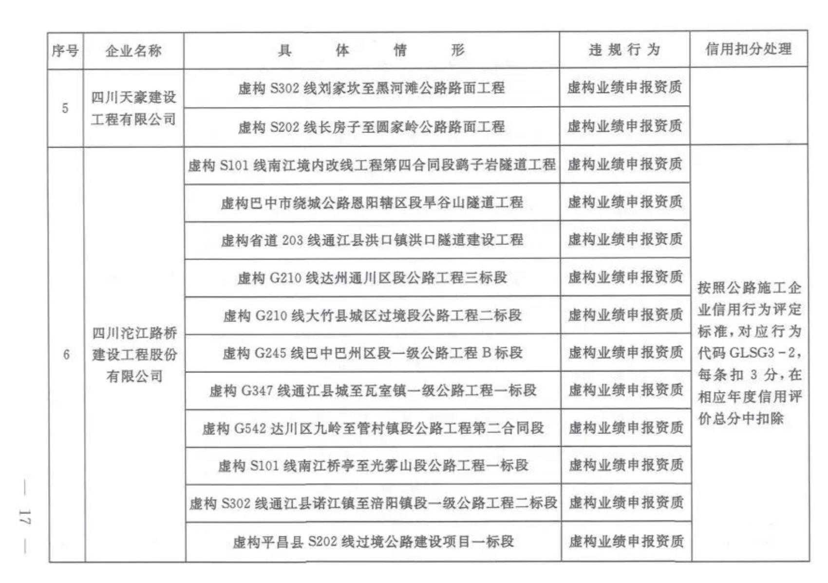
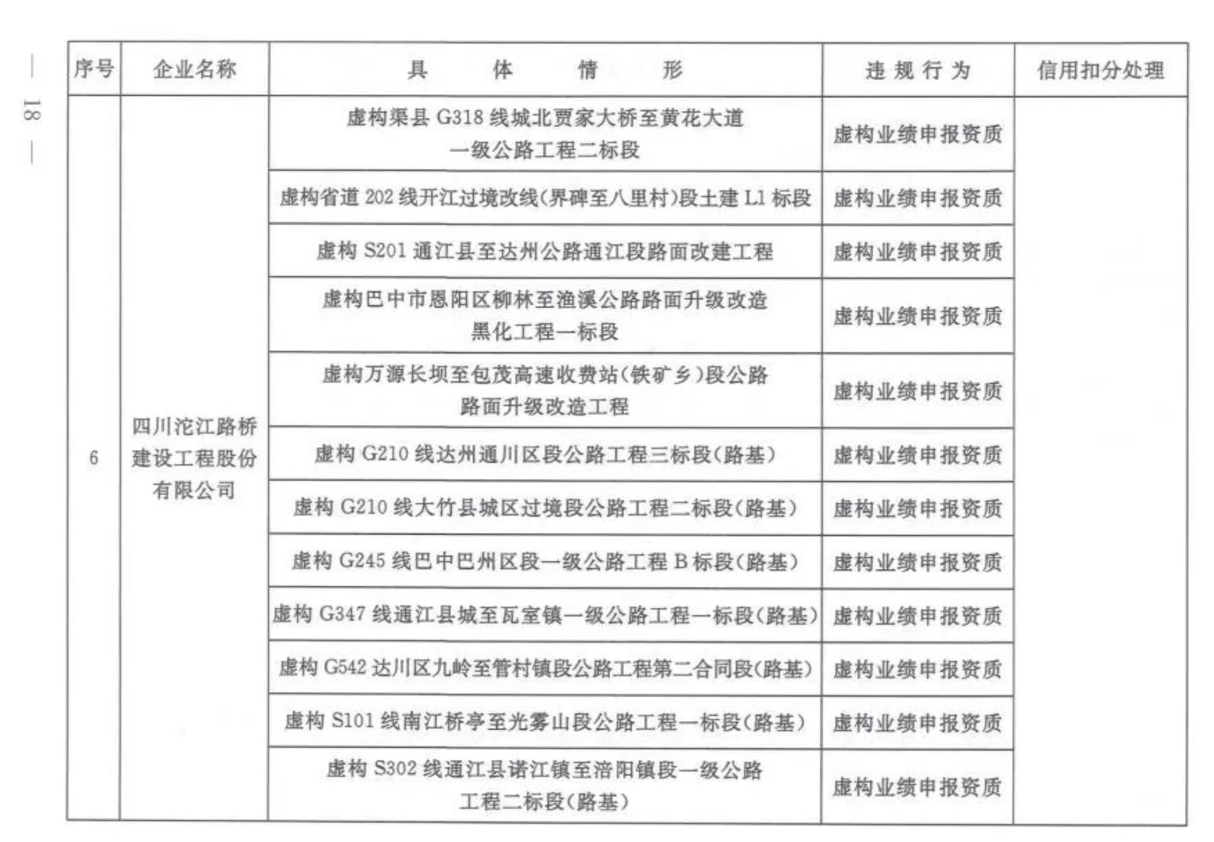
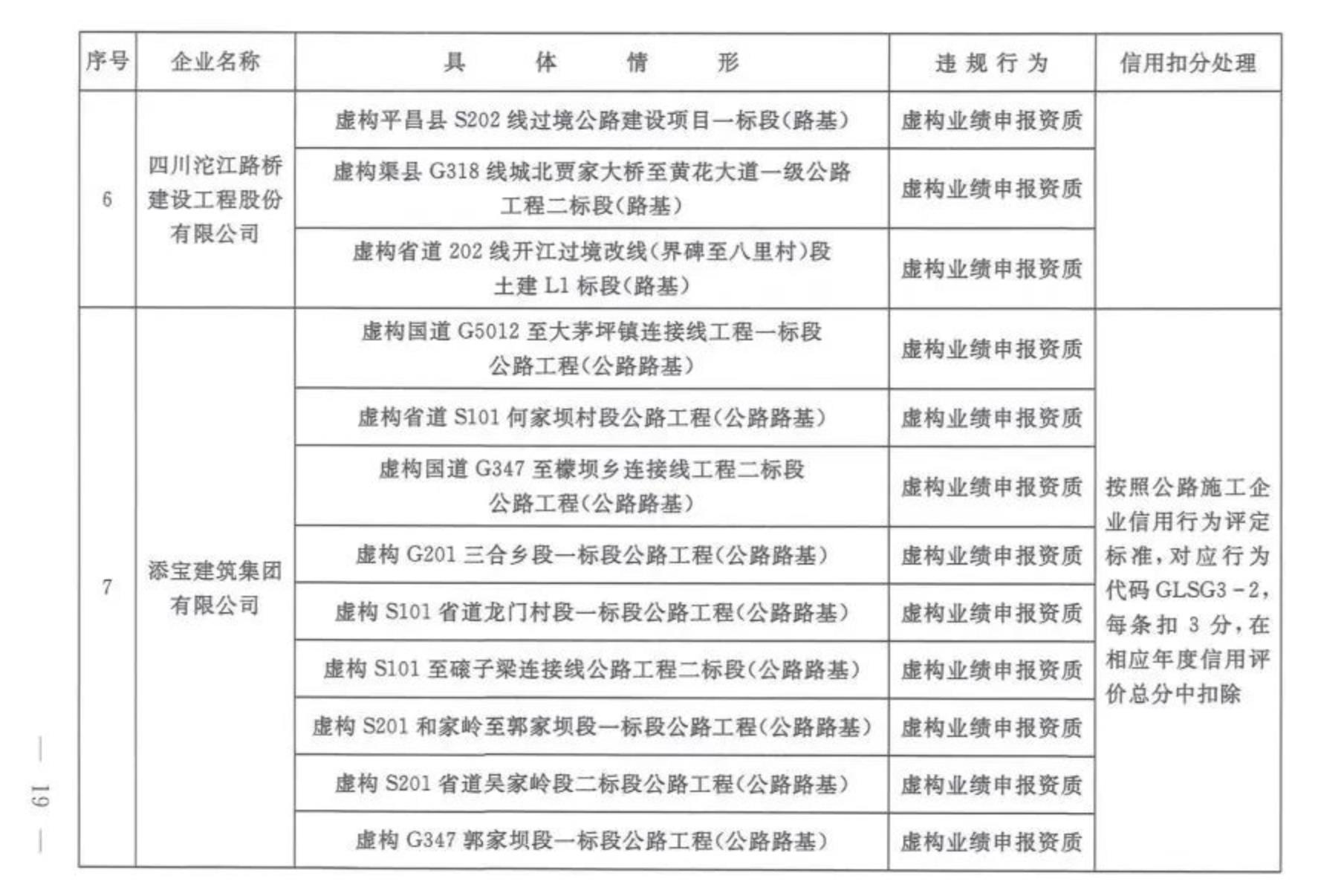
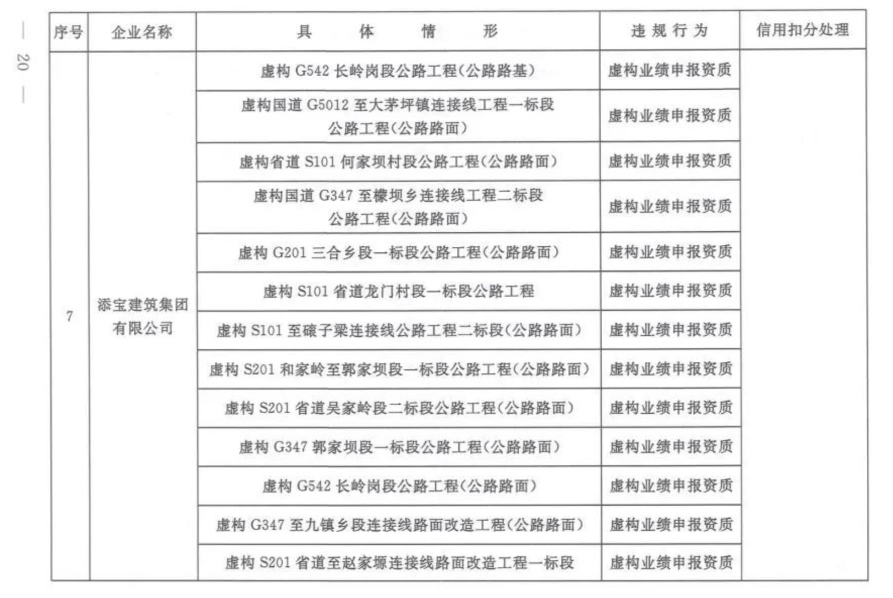
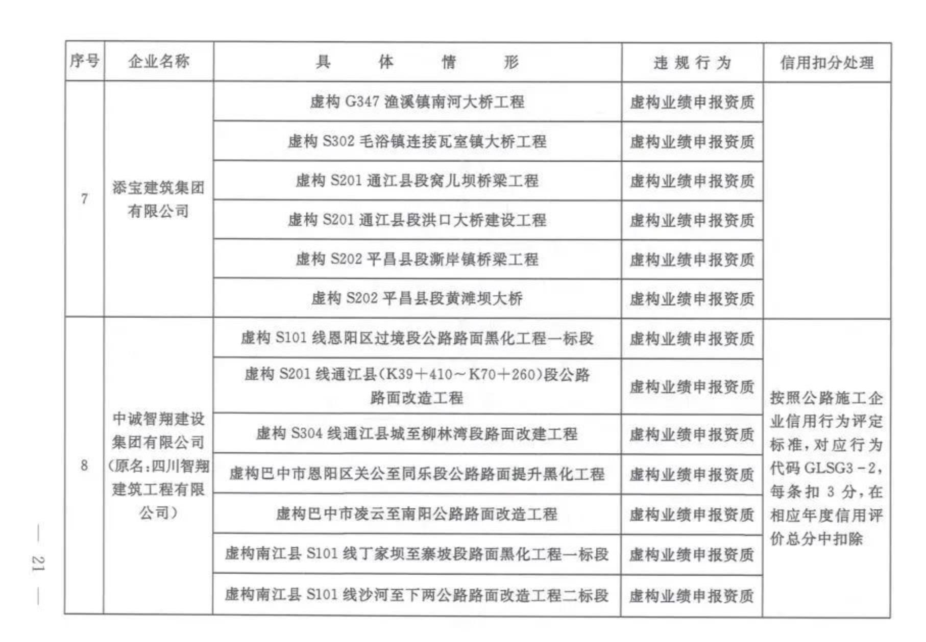
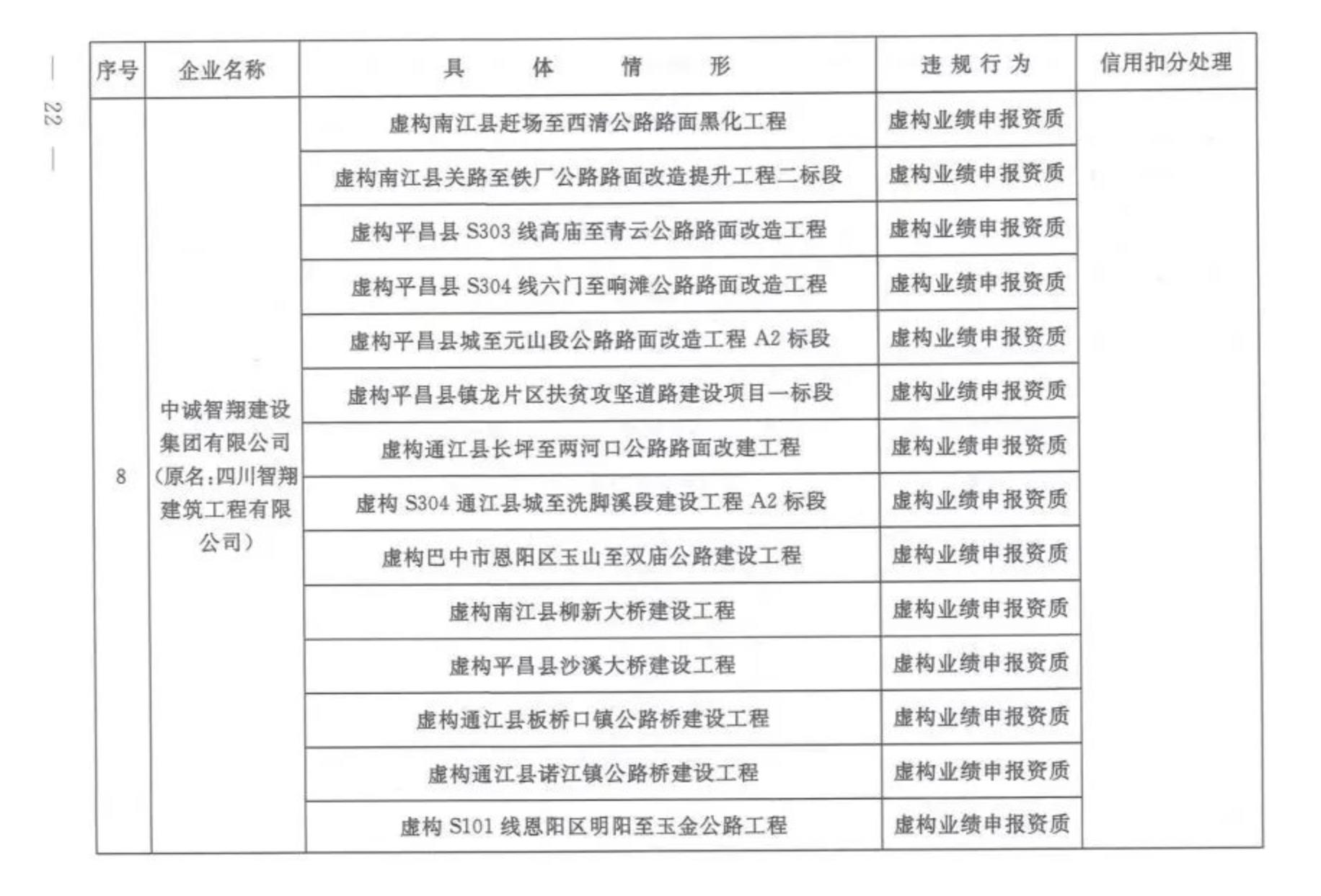
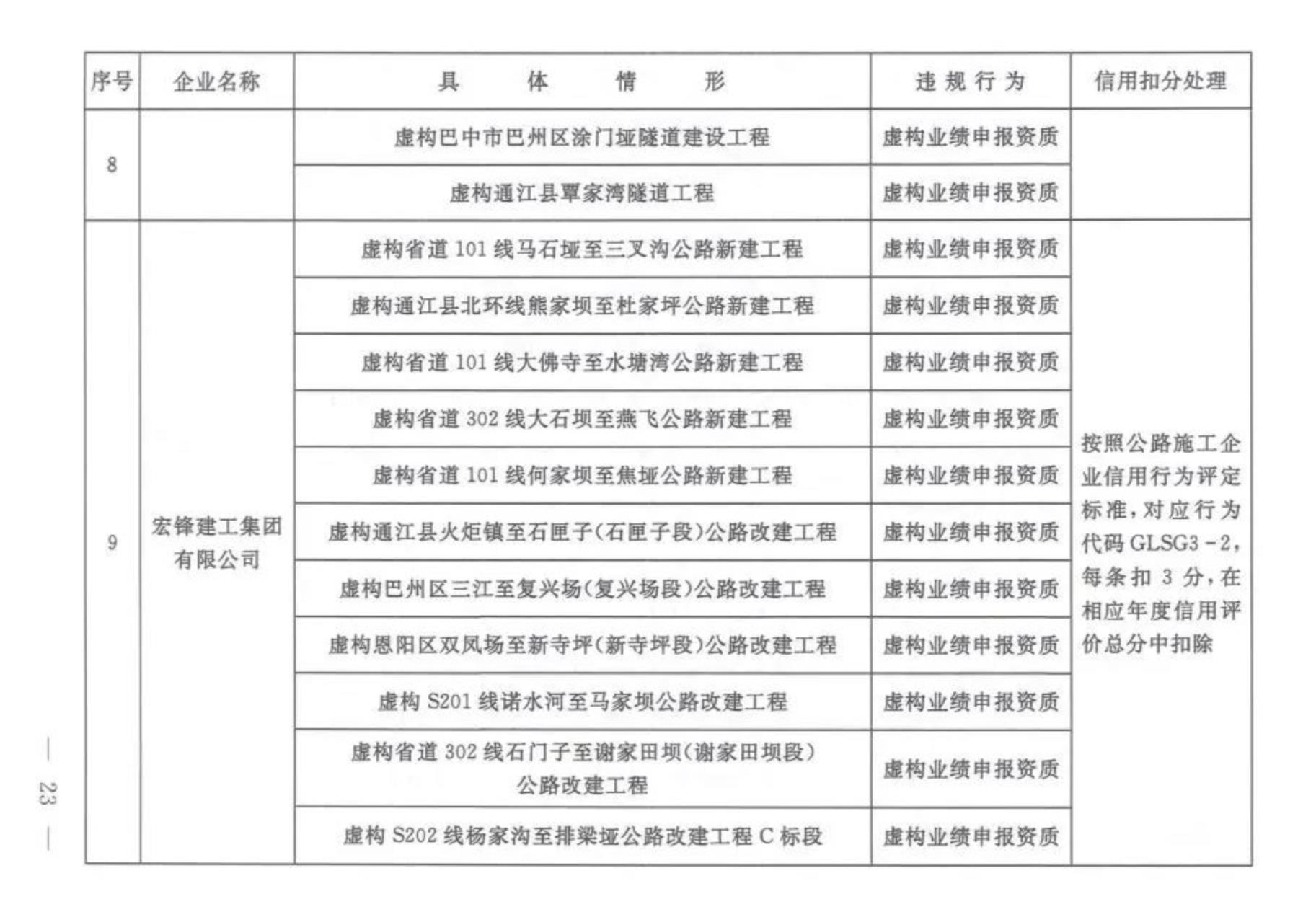
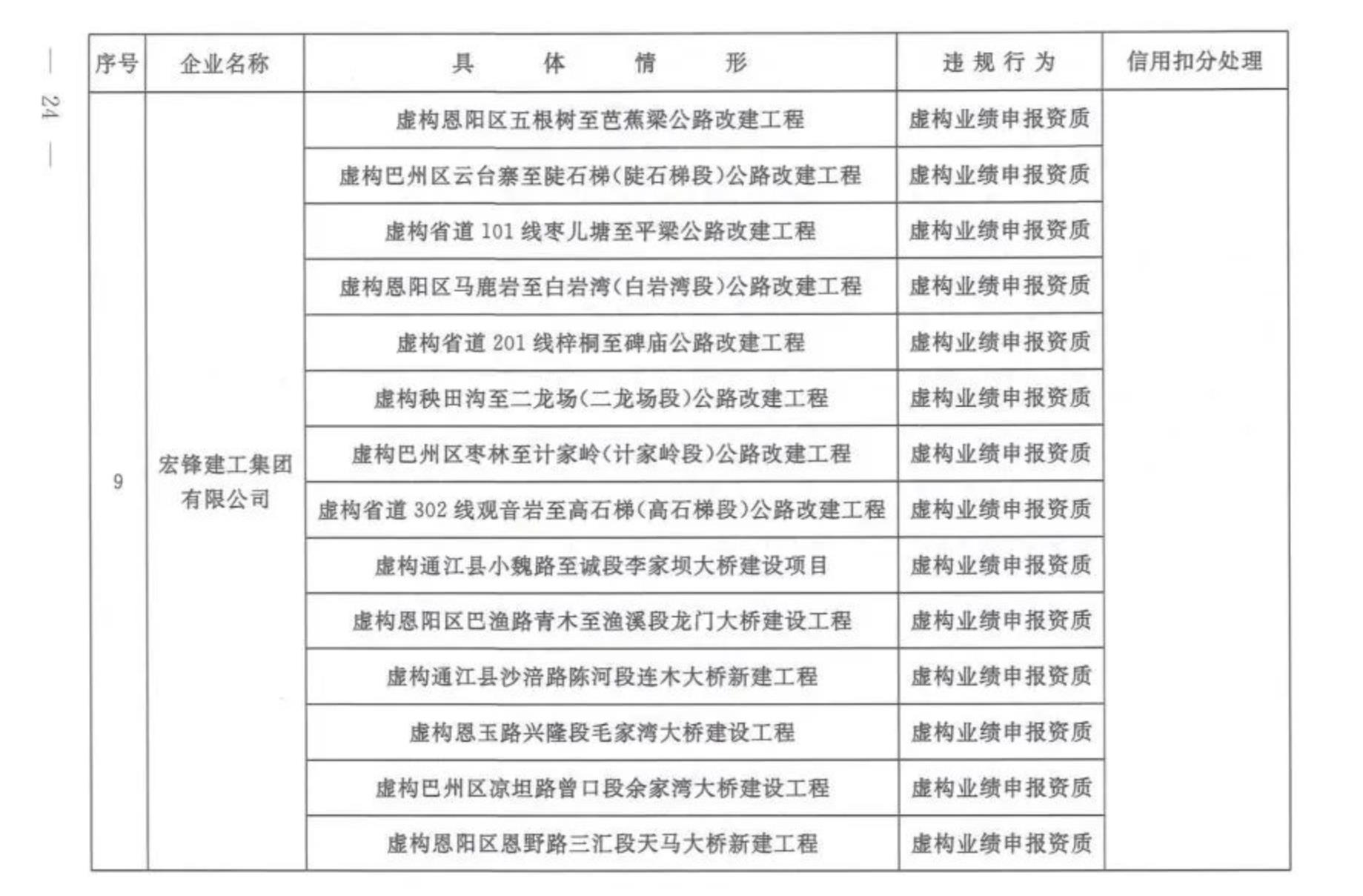
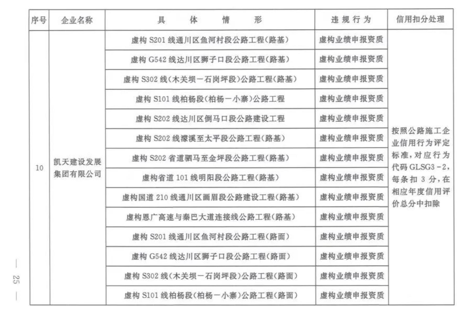
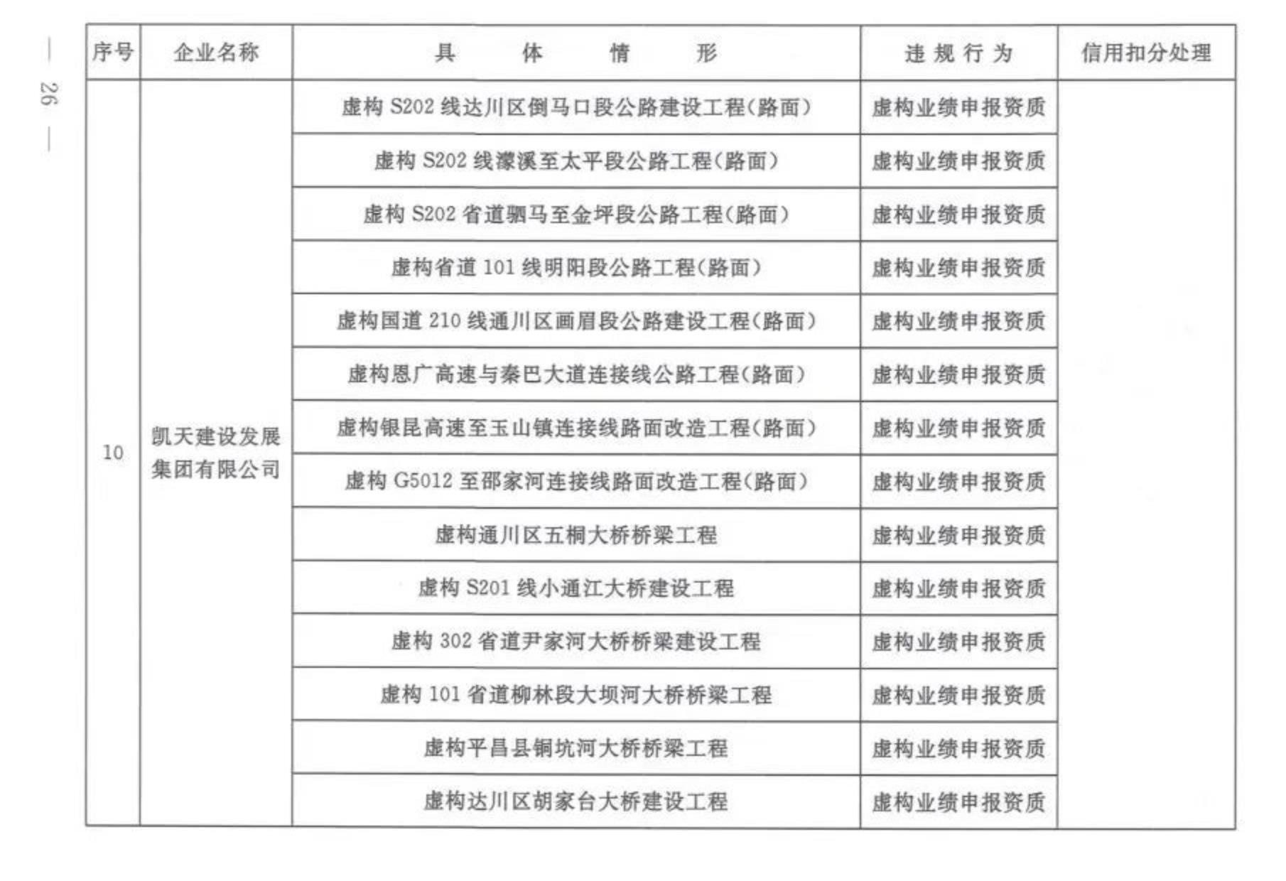
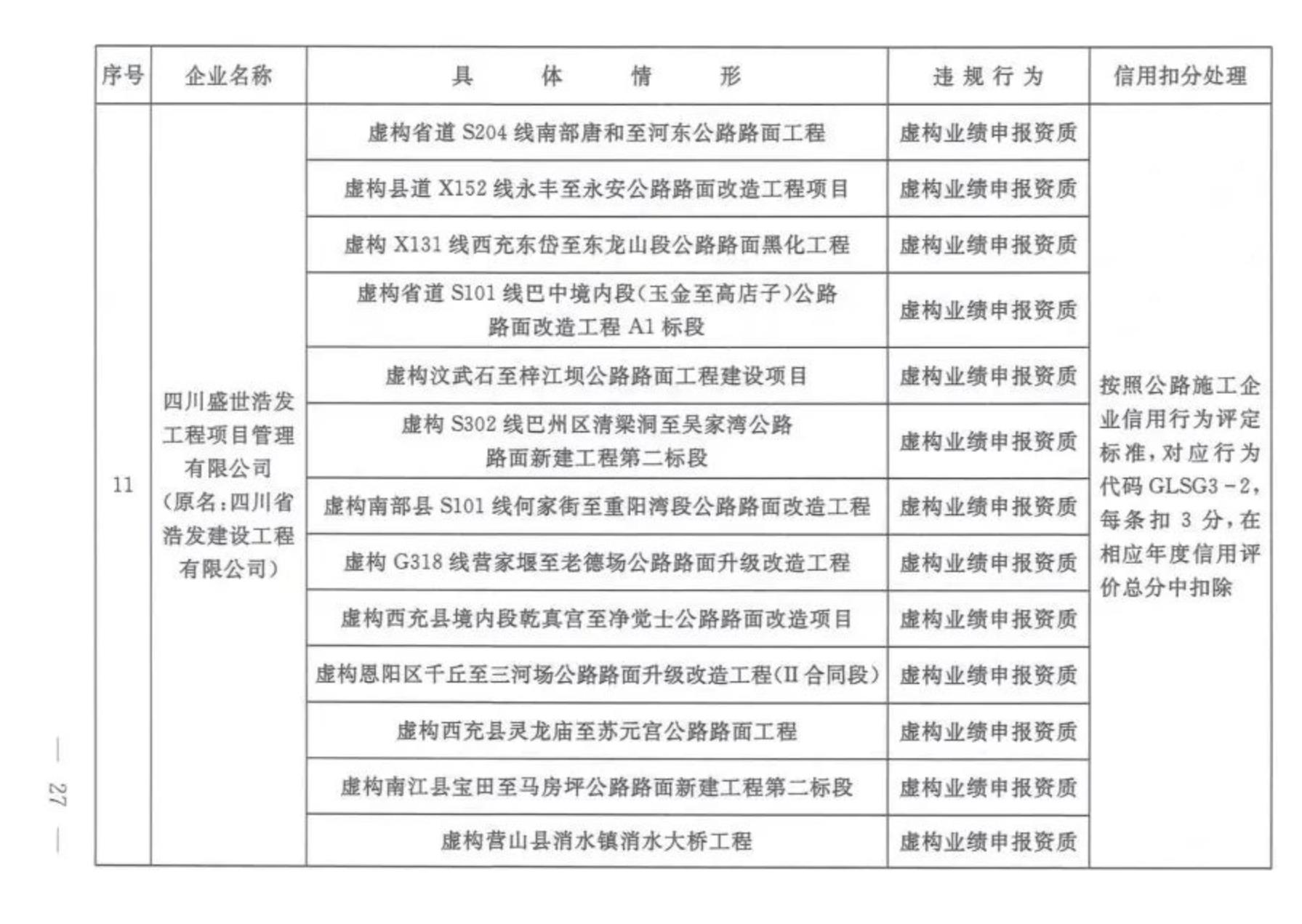
11家施工企业在资质申报过程中存在虚构业绩等弄虚作假行为,1家施工企业存在超资质承揽业绩行为。



















1家监理企业在资质申报过程中存在冒用他人信息的弄虚作假行为。

(二)在全国公路建设市场信用信息管理系统中录入虚假业绩。
恒峰工程建设有限公司在全国公路建设市场信用信息管理系统录入虚假业绩。


二、处理意见
(一)将上述23家企业的失信行为发布在全国公路建设市场信用信息管理系统“不良行为记录”栏目中,期限为自本通知发布之日起2年。
(二)根据《公路建设市场信用信息管理办法》《公路设计企业信用评价规则》《公路施工企业信用评价规则》《公路水运工程监理信用评价规则》等有关规定,对上述23家企业中已具备公路相关资质的沈阳中远交通勘察设计工程服务有限公司等7家设计企业、江苏高强建设工程有限公司等13家施工企业和鄂尔多斯市欣远监理咨询有限公司1家监理企业,部将指导相关省级交通运输主管部门在年度公路建设市场综合信用评价中作出信用扣分处理。
(三)清空恒峰工程建设有限公司录入全国公路建设市场信用信息管理系统的全部业绩信息。该企业需重新录入有关信息,按程序报相关省级交通运输主管部门审核。
(四)针对青海路为机电科技有限责任公司存在超资质承揽工程问题,由青海省交通运输厅按照《建设工程质量管理条例》《公路建设监督管理办法》有关规定进行处理。
三、有关要求
各省级交通运输主管部门要认真学习贯彻党的二十大精神,以习近平新时代中国特色社会主义思想为指导,立足新发展阶段,完整、准确、全面贯彻新发展理念,持续深化“放管服”改革,强化公路建设市场监管。一是要持续推进信用体系建设,完善信息化监管,加强从业企业人员、业绩等信息归集共享,以信息公开推动企业加强诚信文化建设。二是要重点加强对被通报企业的监管,将其作为重点监管对象实施重点监管,严格按照有关规定采取信用扣分、清空业绩、记录不良行为、通报曝光等措施,督促辖区内其他公路建设从业企业引以为戒,强化企业管理和自律,依法依规从事公路建设生产经营活动,全力维护良好的公路建设市场秩序。(来源:交通运输部)
文章搜索