人力资源社会保障部公布一批拖欠农民工工资失信联合惩戒对象名单

发布时间:2024/01/09 |来源:人社部网站

分享到

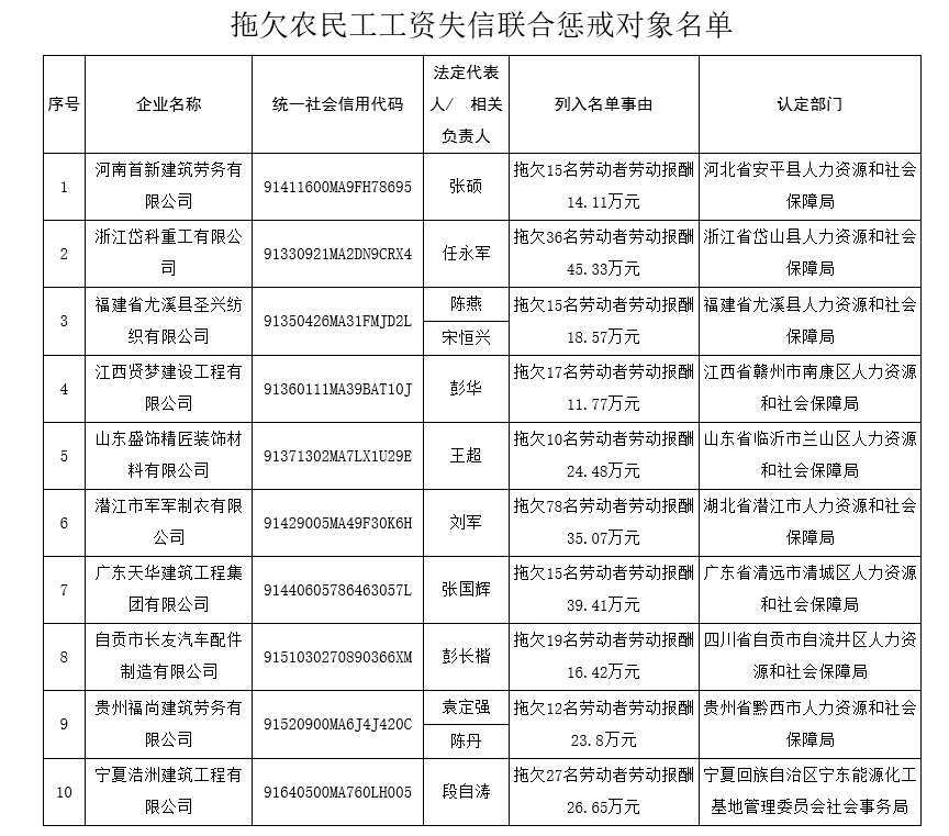
  根据《拖欠农民工工资失信联合惩戒对象名单管理暂行办法》(人力资源和社会保障部令第45号),地方各级人力资源社会保障部门依法依规开展拖欠农民工工资失信联合惩戒对象名单管理工作,现对10家欠薪失信企业予以集中公布。

文章搜索

分享到微信朋友圈x