江苏省加强个人诚信体系建设的实施意见
为弘扬诚信传统美德,增强社会成员诚信意识,加强我省个人诚信体系建设,褒扬诚信,惩戒失信,提高全社会信用水平,营造优良信用环境,根据《国务院办公厅关于加强个人诚信体系建设的指导意见》(国办发〔2016〕98号),现提出以下实施意见。
一、总体要求和主要目标
全面贯彻落实党的十九大精神,以习近平新时代中国特色社会主义思想为指导,按照党中央、国务院和省委、省政府的决策部署,坚持政府推动、社会共建,健全法制、规范发展,全面推进、重点突破,强化应用、奖惩联动的基本原则,以培育和践行社会主义核心价值观为根本,大力弘扬诚信文化,加快个人诚信记录和信用信息系统建设,完善个人信息安全、隐私保护与信用修复机制,建立健全守信激励与失信惩戒机制,推进诚信建设制度化,积极营造“守信光荣、失信可耻”的良好社会氛围。
——2018年底,制定出台省级个人公共信用信息目录、失信分类标准和共享交换规范,完成重点领域重点人群个人信用记录建设,实现公民统一社会信用代码全覆盖,建立健全个人及其行为的信息记录、归集、管理和使用,以及信息安全和隐私保护机制。
——2020年底,在全省范围内建立起全面、规范、有效的个人诚信体系,实现各级公共信用信息系统个人信用信息交换、共享和应用,构建较为完善的个人守信激励和失信惩戒机制,推动信用信息在个人经济社会活动中广泛应用,使守信者受益、失信者受限,让诚信成为全社会共同的价值追求和行为准则。
二、加强个人诚信教育
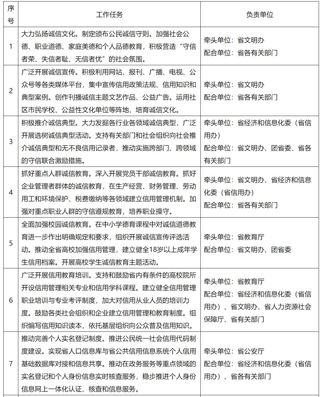
(一)大力弘扬诚信文化。将诚信文化摆在突出位置,按照党的十九大提出的把社会主义核心价值观融入社会发展各方面的要求,以培育和践行社会主义核心价值观为根本,制定颁布公民诚信守则,组织编写信用知识读本,依托社区(村)各类基层组织,大力普及信用知识,将诚信教育贯穿公民道德建设和精神文明创建全过程。加强社会公德、职业道德、家庭美德和个人品德教育,积极营造“守信者荣、失信者耻、无信者忧”的社会氛围。
(二)广泛开展诚信宣传。结合春节、国际消费者权益日、网络诚信宣传日、信用记录关爱日、诚信兴商宣传月等重要时间节点和法定节假日,积极利用网站、报刊、广播、电视、公众号等各类媒体平台,集中宣传信用政策法规、信用知识和典型案例。广泛开展“信用消费进万家”“诚信大讲堂”“放心消费创建”等诚信主题宣传活动,创作刊播诚信主题文艺作品、公益广告,丰富诚信宣传载体,提升诚信宣传水平。运用社区市民学校、公益性文化单位等阵地,通过经典诵读、道德讲堂、展览展示等形式,培育诚信文化。
(三)积极推介诚信典型。大力发掘各行业各领域诚信典型,广泛开展选树诚实守信道德模范、身边好人、诚信市民、诚实守信好青年、诚信之星、诚信标兵、中国好导游等活动,推出一批诚信人物、诚信群体,发挥先进典型示范作用,引导人们见贤思齐。支持各地、各部门和社会组织向社会推介诚信典型和无不良信用记录者,推动实施跨部门、跨领域的守信联合激励措施。
(四)抓好重点人群诚信教育。深入开展党员干部诚信教育,引导党员干部以身作则、率先垂范,用模范行为带动诚信风尚的形成。抓好企业管理者群体的诚信教育,引导树立诚信守法经营理念,在生产经营、财务管理、劳动用工和环境保护、税费缴纳等各领域建立信用管理机制。加强对重点职业人群的守信遵规教育,培养职业操守。
(五)全面加强校园诚信教育。将诚信教育作为中小学和高校学生思想品德教育的重要内容。在中小学德育课程中对诚信道德教育进一步作出明确规定和要求,在社会实践和校园生活中予以体现,组织开展“诚信教育月”“树荣辱观、争德育卡”“诚信养成教育”等活动。推动全省高校加强信用管理,建立健全18岁以上成年学生信用档案,将学生个人诚信作为升学毕业、评先评优、奖学金发放、鉴定推荐等环节的重要考量因素。在全省高校推广建立“同路人”等青年诚信宣传队伍,开展高校学生诚信教育主题活动,举办校园诚信主题辩论赛、大学生诚信知识竞赛和诚信典型评选等活动。对在国家考试中舞弊、学术造假、不履行助学贷款还款承诺、伪造就业材料等失信行为强化教育,并记入个人信用档案。
(六)广泛开展信用教育培训。支持和鼓励省内有条件的高校院所开设信用管理相关专业和信用学科课程,进一步做强做精信用管理专业。建立健全信用管理职业培训与专业考评制度。加大对信用从业人员的培训力度,丰富信用知识,提高信用管理水平。鼓励各类社会组织和企业建立信用管理和教育制度,组织签署入职信用承诺书和开展信用知识培训活动,培育企业信用文化。
三、加快推进个人信用记录建设
(一)推动完善个人实名登记制度。以公民身份号码制度为基础,推进公民统一社会信用代码制度建设,实现公民统一社会信用代码全覆盖。实现省人口信息库与省公共信用信息系统个人信用基础数据库对接和信息共享,运用信息化技术手段,不断加强个人身份信息的比对、查核、反馈,确保个人身份识别信息的唯一性。推动在金融、民政、教育、司法、交通、社保、政务服务、纳税、涉税中介服务、互联网、寄递、通信、水电气等领域的实名登记和个人身份信息实时核查服务,稳步推进个人身份信息网上一体化认证、核查和信息服务,为准确采集个人信用记录奠定基础。
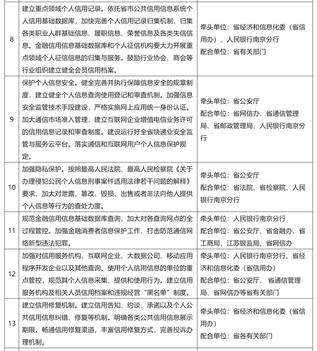
(二)建立重点领域个人信用记录。以食品药品、安全生产、消防安全、交通安全、环境保护、生物安全、产品质量、税收缴纳、医疗卫生、劳动保障、工程建设、金融服务、知识产权、司法诉讼、电子商务、志愿服务、涉税中介服务、统计调查等领域为重点,建立健全公务员、事业单位工作人员、企业法定代表人及相关责任人、律师、教师、医师、执业药师(从业药师)等关键岗位的食品药品从业人员、评估师、税务师、注册消防工程师、会计师、审计师、统计从业人员、房地产中介从业人员、认证人员、金融从业人员、导游、寄递人员、安全评估师、卫生评估师、道路运输经营者及从业人员、机动车驾驶人、环境影响评价及检验监测从业人员、质量检验检测人员、专利代理人、电子商务平台从业人员以及工程建设设计、施工、监理负责人及相关注册人员等重点人群个人信用档案。依托省市公共信用信息系统个人信用基础数据库,加快完善个人信用记录归集机制,扩大归集领域和范围,归集各类职业人群基础信息、履职信息、荣誉信息,以及在取得各类职业资格、职务、荣誉、执业过程中违法违纪或违反职业道德、造成不良影响的失信信息。金融信用信息基础数据库和个人征信机构要大力开展重点领域个人征信信息的归集与服务。鼓励行业协会、商会等行业组织建立健全会员信用档案。
四、完善个人信息安全、隐私保护与信用修复机制
(一)保护个人信息安全。严格按照规定健全完善并执行保障信息安全的规章制度,明确个人信息查询使用权限和程序,建立健全个人信息查询使用登记和审查机制,防止信息泄露,保障信息主体合法权益,确保信息安全。加强信息安全监管技术手段建设,完善网络、主机和信息系统、数据库等安全防护设施,严格实施网上应用统一身份认证,强化信息系统安全审计,实时监测分析异常应用,及时发现并处置违规应用行为。加大通信市场准入管理,建立互联网企业增值电信业务许可的信用信息记录和审查制度。严格执行国家关于邮政寄递业信息安全相关法律法规及规定,建设运行好全省快递业安全监管与服务云平台。
(二)加强隐私保护。按照最高人民法院、最高人民检察院《关于办理侵犯公民个人信息刑事案件适用法律若干问题的解释》要求,加大对泄露、篡改、毁损、出售或者非法向他人提供个人信息等行为的查处力度,涉嫌犯罪的及时移交司法机关。规范金融信用信息基础数据库查询,加大对各查询网点的授权、查询结果、查询人员全过程管控。加强金融消费者信息保护工作,打击防范通信网络新型违法犯罪。落实通信和互联网用户个人信息保护规定,规范通信业务经营者、互联网信息服务提供者收集、使用用户个人信息行为。加强对信用服务机构、互联网企业、大数据公司、移动应用程序开发企业以及其他查询、使用个人信用信息的单位的重点管控,规范其个人信息采集、提供和使用行为。建立信用服务机构及相关人员信用档案和违规经营“黑名单”制度。
(三)建立信用修复机制。建立信用告知、约谈、承诺以及个人公共信用信息纠错、修复等机制,制定异议处理、行政复议等管理制度及操作细则,切实保护信息主体的合法权益。明确各类公共信用信息展示期限,不再展示和使用超过期限的公共信用信息。畅通信用修复渠道,丰富信用修复方式,公布投诉电话和投诉处理流程,完善投诉办理机制,探索通过事后主动履约、申请延期、自主解释等方式减少失信损失,鼓励通过按时履约、志愿服务、慈善捐助等方式修复信用。
五、规范推进个人信用信息共享使用
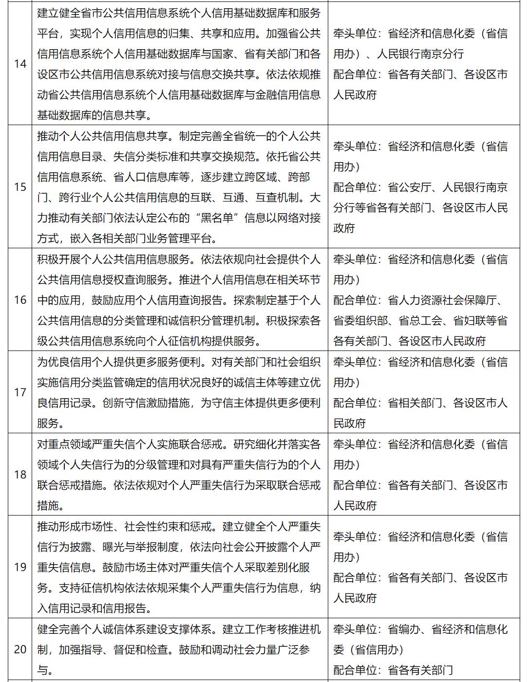
(一)建立健全省市公共信用信息系统个人信用基础数据库和服务平台。以重点职业人群信用信息归集为突破口,进一步完善省公共信用信息系统个人信用基础数据库,不断开发完善平台服务功能,实现个人信用信息的归集、共享和应用。加强省公共信用信息系统个人信用基础数据库与国家、省有关部门和各设区市公共信用信息系统对接与信息交换共享。依法依规推动省公共信用信息系统个人信用基础数据库与金融信用信息基础数据库的信息共享。各设区市要按照全省统一规范,加强个人信用基础数据库建设,归集全市个人基础信息、信用信息,包括资格资质、表彰奖励、公共事业费欠缴、金融活动、行政许可、行政处罚等信息,逐步实现各部门信息归集交换全覆盖。各市信用网站开辟重点人群信用信息查询专栏,面向社会提供查询服务。推广现代化服务手段,利用网站、手机APP、公众号等形式提供多渠道的信息查询服务。支持有条件的县建设县级个人信用基础数据库。
(二)推动个人公共信用信息共享。突出以重点领域和重点职业人群信用信息归集和应用需求为导向,制定完善全省统一的个人公共信用信息目录、失信分类标准和共享交换规范,积极做好与国家目录对接。依托省公共信用信息系统、省人口信息库等,逐步建立跨区域、跨部门、跨行业个人公共信用信息的互联、互通、互查机制。大力推动将法院失信被执行人、重大税收违法当事人、统计严重失信企业和有关人员等有关部门依法认定公布的“黑名单”信息以网络对接方式,嵌入各相关部门业务管理平台,便于各部门自动比对、自动拦截、自动锁定。
(三)积极开展个人公共信用信息服务。县级以上地方人民政府和相关部门要依法依规向社会提供个人公共信用信息授权查询服务。推进个人信用信息在企事业单位员工招录(聘)、职业人群执业、高管任职、公务人员调任选任、后备干部提拔、评优评先、人大代表和政协委员资格审核等相关环节中的应用,鼓励应用个人信用查询报告。探索制定基于个人公共信用信息的分类管理和诚信积分管理机制。鼓励引导各地各部门将社会信用积分、商务信用积分体系与社会公共服务有效结合,强化线上线下联动。在实施积分落户政策的城市,鼓励支持将个人信用纳入评分项目。鼓励推进个人信用信息作为行业市场准入、保险费率浮动、银行信贷发放、水电气等公共服务缴费方式调整的参考依据。积极探索各级公共信用信息系统向个人征信机构提供服务。
六、完善个人守信激励和失信惩戒机制
(一)为优良信用个人提供更多服务便利。对有关部门和社会组织实施信用分类监管确定的信用状况良好的行政相对人、诚信道德模范、优秀志愿者,行业协会商会推荐的诚信会员,以及新闻媒体挖掘的诚信主体等建立优良信用记录,各级人民政府要创新守信激励措施,在教育医疗、就业创业、社会保障、文化生活服务、评先树优等领域给予重点支持并提供更多便利服务。鼓励社会各方对信用良好的个人提供在公共交通、租借租赁、旅游门票等方面的优惠。鼓励社会机构依法使用信用产品,对具有优良信用记录的个人给予优惠和便利,使守信者在市场中获得更多机会和收益。推进实施我省优秀青年志愿者守信激励计划。深化银税合作,为守信个人提供“税e融”“诚e融”等金融信用产品服务。通过一系列激励惠民措施,引导广大民众维护自身信用形象,扩大守信激励受惠人群,引导公共资源向守信个人倾斜。
(二)对重点领域严重失信个人实施联合惩戒。研究细化并落实各领域个人失信行为的分级管理和对具有严重失信行为的个人联合惩戒措施。依法依规对严重危害人民群众身体健康和生命安全、严重破坏市场公平竞争秩序和社会正常秩序、拒不履行法定义务严重影响司法机关和行政机关公信力以及拒不履行国防义务等个人严重失信行为采取联合惩戒措施。将恶意逃废债务、非法集资、通信诈骗、网络欺诈、交通违法、妨碍医疗秩序、造谣传谣、偷逃税款,以及在食品药品生产经营、司法服务、产品质量、特种设备安全、环境保护、劳动用工、社会保障等领域具有违法违规和严重失信的个人列为重点监管对象,依法依规采取行政性约束和惩戒措施。在日常监督检查、市场准入、行政许可、投资融资、政策扶持、考核表彰、高消费等方面采取限制措施,限制被招录(聘用)为公务员或事业单位工作人员,提请相关部门限制推荐为各级党代会代表、各级人大代表和政协委员候选人,并通过有关部门网站等渠道向社会公开。在对失信企事业单位进行联合惩戒的同时,依照法律法规和政策规定,对相关责任人员采取相应的联合惩戒措施,将联合惩戒措施落实到人。鼓励将金融信用信息基础数据库和个人征信机构采集的个人在市场经济活动中产生的严重失信记录,推送至各级公共信用信息共享平台,作为实施信用惩戒措施的参考。
(三)推动形成市场性、社会性约束和惩戒。建立健全个人严重失信行为披露、曝光与举报制度,依托“信用中国”“信用江苏”等各级信用和部门网站、报刊等平台,依法向社会公开披露各级人民政府掌握的个人严重失信信息,充分发挥社会舆论监督作用,形成强大的社会震慑力。鼓励市场主体对严重失信个人采取差别化服务。支持征信机构依法依规采集个人严重失信行为信息,纳入信用记录和信用报告。
七、强化保障措施
(一)切实加强组织领导。健全完善个人诚信体系建设支撑体系,省社会信用体系建设领导小组办公室增挂省自然人信用管理局牌子,主要负责组织、协调推进个人信用体系建设与管理相关工作。涉及重点职业人群信用管理的省各有关部门可在不突破现有内设机构总量前提下,整合职能,调整机构,加强工作力量,负责相应信用信息系统建设和信用监管。各地人民政府要统筹规划,扎实推进个人诚信体系建设工作。各级信用管理部门要建立工作考核推进机制,加强指导、督促和检查。鼓励和调动社会力量广泛参与,共同推进,形成个人诚信体系建设的强大合力。各地各有关部门要加强社会信用体系建设经费保障,加大对个人信用信息基础数据库建设、信息应用、宣传教育和人才培训等方面的资金支持力度。
(二)强化法规政策支撑。各地各有关部门要强化对个人诚信体系建设的法规政策支持,加快完善个人公共信用信息记录、归集、处理和应用等各环节的规范制度,健全个人信用信息共享应用、失信程度认定、信用修复、信息安全及隐私保护等规章制度。
(三)鼓励开展先行先试。各地各有关部门特别是国家信用建设示范创建城市,省级示范部门以及试点地区要选择社会关注度高、影响面广、应用需求迫切的重点领域积极开展本部门本地区个人诚信体系建设的创新实践,为个人诚信体系建设积累经验、做出示范。
(四)强化责任分工落实。各地各有关部门要按照本实施意见的任务分工,认真抓好责任落实,制定实施计划,确保责任到岗、工作到人、措施到位;将各地各部门个人诚信建设成效纳入政府部门绩效考核体系,确保各项工作平稳有序推进。
八、重点任务分工表




文章搜索