登录
注册
退出
信用信息
统一社会信用代码
站内文章
登记管理部门
机构
所在地
首页
|
信用动态
|
政策法规
|
信息公示
|
增信服务中心
|
信易+
|
信用研究
诚信文化
|
联合奖惩
|
行业信用
|
城市信用
|
个人信用
|
信用风险
|
资料下载
您所在的位置:
首页
>
政策法规
>
政策法规
>
省内政策法规
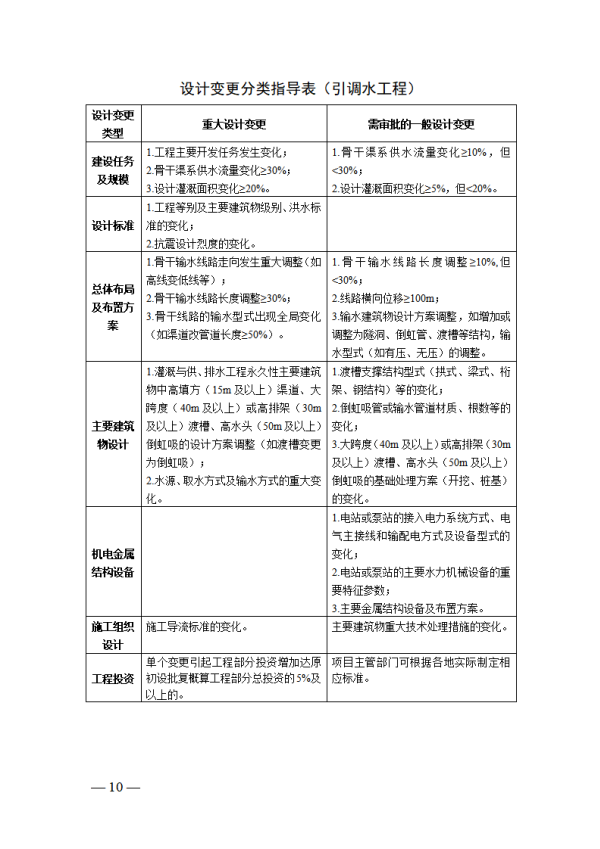
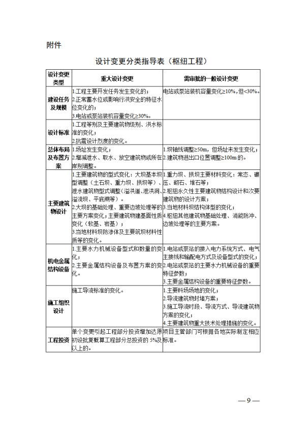
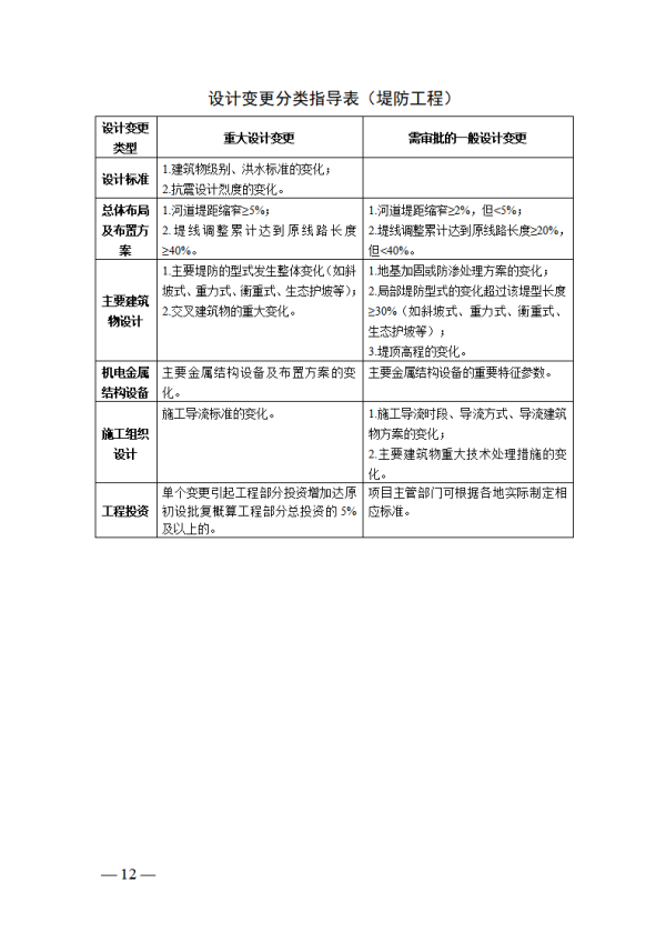
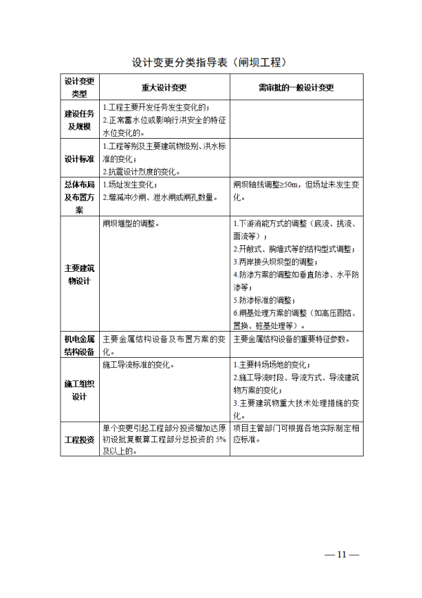
《四川省水利工程设计变更管理实施细则》
发布时间:
2025/09/02
|
来源:
四川省水利厅
分享到
文章搜索
专栏直通车
信用动态
政策法规
标准规范
信息公示
信用服务
联合奖惩
大家关注
信用要闻
积极拓展信用应用新场景、新模式 信用四川11月热点回顾
信用要闻
一图读懂 | 一份信用报告代替一摞证明 四川“信用代证”实施方案...
信用要闻
如何开具经营主体专项信用报告?收下这份操作指南→
信用要闻
信用中国(四川):一键解锁信用服务,助力企业腾飞!
信用要闻
国家知识产权局:严厉打击伪造专利申请人信息等7类突出违法代理行...
分享到微信朋友圈
x