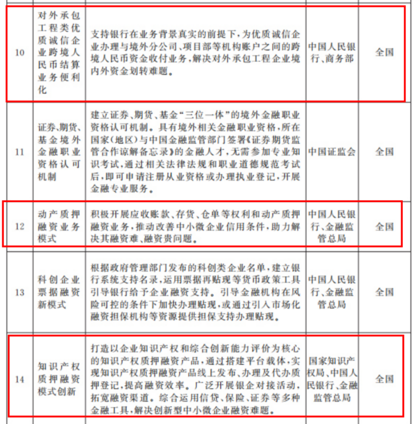
近日,国务院印发《关于做好自由贸易试验区第七批改革试点经验复制推广工作的通知》(下称《通知》),在全国范围内和特定区域复制推广第七批共计24项自贸试验区改革试点经验,其中包括“跨境人民币资金收付”“动产质押融资”““打造知识产权质押融资产品”等多项信用改革试点,助力解决“对外承包工程企业境内外资金划转难”“中小微企业融资难、融资贵”等问题。


《通知》要求将复制推广工作作为贯彻新发展理念、推动高质量发展、建设现代化经济体系的重要举措。各省(自治区、直辖市)人民政府要将自贸试验区改革试点经验复制推广工作列为本地区重点工作,加强组织领导,加大实施力度,确保复制推广工作顺利推进、取得实效。
文章搜索